數字通信原理實驗箱各種模擬信號源實驗
一、數字通信原理實驗箱實驗目的:
1. 熟悉各種模擬信號的產生方法及其用途
2. 觀察分析各種模擬信號波形的特點
二、數字通信原理實驗箱電路工作原理
模擬信號源電路用來產生實驗所需的各種音頻信號:同步正弦波信號、非同步簡易信號、話音信號、音樂信號,白噪聲等。
(一)同步信號源(同步正弦波發生器)
1.功用
同步信號源用來產生與編碼數字信號同步的2KHz正弦波信號,可作為抽樣定理PAM、增量調制CVSD編碼、PCM編碼實驗的輸入音頻信號。在沒有數字存貯示波器的條件下,用它作為編碼實驗的輸入信號,可在普通示波器上觀察到穩定的編碼數字信號波形。
2. 電路原理
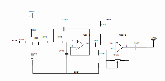
圖2-1為同步正弦信號發生器的電路圖。
它由2KHz方波信號產生器(圖2-1中SC2K表示)、低通濾波器和輸出放大電路三部分組成。
2KHz方波信號(SC2K)由CPLD可編程器件U101內的邏輯電路通過編程產生。TP001為其測量點。U001A 及周邊的阻容網絡組成一個截止頻率為ωL的低通濾波器,用以濾除各次諧波,只輸出一個2KHz正弦波,TP002“同步輸出”銅鉚孔為其輸出點。2K正弦波通過銅鉚孔輸出可供PAM、PCM、CVSD( M)模塊使用。
W001用來改變輸出同步正弦波的幅度。
(二)非同步信號源
1.功用
非同步信號源是一個簡易信號發生器,它可產生頻率為0.3~10KHz頻率可調的正弦波信號、三角波信號和方波信號,輸出幅度為0~10V(一般使用范圍0~4V)連續可調?衫盟ㄐ缘赜^察通信話路的頻率特性,同時用做PAM、PCM、CVSD( M)模塊的音頻信號源,信號波形見圖2-7所示。
2. 工作原理
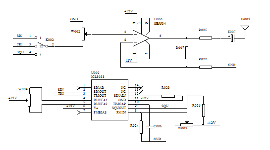
非同步信號源的電路圖如圖2-2所示。它由集成函數發生器ICL8038(或者XR2206,這里不做介紹)和一些外圍電路組成。ICL8038是大規模集成電路,它的內部電路主要有矩形波、三角波或正弦波發生器電路,正弦波由管腳2輸出,三角波由管腳3輸出,矩形波管腳9輸出。管腳8為頻率調節(簡稱調頻)電壓輸入端。振蕩頻率與調頻電壓成正比,其線性度約為0.5%(詳細用法可到網上查找)。一般情況下,正弦波信號(頻率在0.3~3.4KHz間)易于觀察和分析,且完全滿足本平臺通信原理實驗的需要,所以我們建議使用正弦波輸出作為非同步信號源。信號形式可由K002選擇輸出,調節W003可使其振蕩頻率在0.3~3.4KHz間變化,幅度由W002調節(可在0~4V間無失真變化),占空比由W004調節。TP003“非同步輸出”銅鉚孔為其輸出點。非同步正弦波通過銅鉚孔輸出可供PAM、PCM、CVSD( M)模塊使用。

圖2-1 同步正弦信號發生器電路圖
(三)音樂信號產生電路
1.功用
音樂信號產生電路用來產生音樂信號送往音頻終端電路,以檢查話音信道的開通情況及通話質量。
2. 工作原理
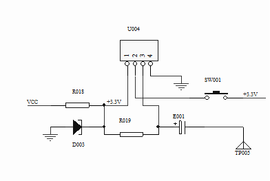
音樂信號產生電路見圖2-3。音樂信號由U004音樂片厚膜集成電路產生。該片的1腳為電源端,2腳為控制端,3腳為輸出端,4腳為公共地端。VCC經R018、D003向U004的1腳提供3.3V電源電壓,當2腳通過SW001接觸開關觸發輸入控制電壓+3.3V時,音樂片即有音樂信號從第3腳輸出,經TP005“音樂輸出”銅鉚孔送往各實驗模塊。
(四)外加模擬信號輸入電路
在一些特殊情況下,簡易正弦波信號形式不能滿足實驗要求,就要用外加信號源提供所需信號。例如要定量地測試通信話路的頻率特性時需要使用頻率、電平與輸出阻抗都很穩定的頻率范圍很寬的音頻測試信號,這就需要外接音頻信號產生器或函數信號發生器。外加模擬信號輸入電路為它們提供了連接到實驗的接口電路。外加模擬信號加入S02接口,由P01銅鉚孔“外加模擬輸出”輸出送往各實驗模塊。
(五) 模擬電話輸入電路
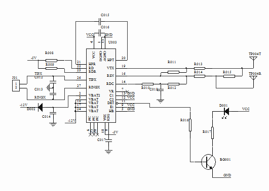
圖2-4是專用電話集成電路組成的電話模塊電路。J01是電話機的水晶頭接口,D001為摘機檢測顯示,U003是PBL38710/1專用電話集成電路。它的工作原理是:
當對電話機的送話器講話時,該話音信號從PBL38710/1的TIPX和RINGX引腳輸入,經U003內部話音信號傳輸處理后從第19引腳(VTX)輸出。由VTX引腳來的模擬電話輸出信號經“電話模擬發”TP004T銅鉚孔送出,可作為語音信號輸出用
當接收對方的話音時,送入U003第16引腳(RSN)的對方模擬電話輸入信號可由“電話模擬收” TP004R銅鉚孔送入。有時輸入信號需要先經過右下腳的“音頻功放”,再由TP007處通過鉚孔線連接送入銅鉚孔TP004R(功放電原理圖,如圖2-5)。
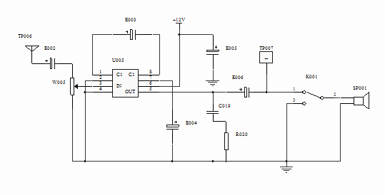
(六) 音頻功放電路
如圖2-5,U005為NE555芯片。在接收端,各種信號經過連接線接入TP006“輸入”后,進入功放電路。信號幅度可由W005進行調節,最后由揚聲器輸出,其測量點為TP107。在TP007處用示波器觀察話音輸出波形,通過喇叭聽話音,感性判斷該系統對話音信號的傳輸質量。

圖2-2 非同步正弦波信號發生器電路圖

圖2-3 音樂信號產生電路圖

圖2-4 電話模塊電原理圖

圖2-5 音頻功放電原理圖
三、實驗內容
1.用示波器在相應測試點上測量并熟悉各點波形:同步正弦波信號、非同步簡易信號、電話語音輸出信號、音樂信號及外加模擬信號輸入電路等。
2.熟悉上述各種信號的產生方法,并了解信號流程。
四、實驗步驟
1.打開實驗箱右側電源開關,電源指示燈亮。
2.用示波器測量TP001、TP002、TP003、TP004T、TP004R、TP005等各點波形。
3.將各模擬信號由相應銅鉚孔輸出,通過連接線接入TP006銅鉚孔,此時模擬信號可由喇叭輸出(K001的1-2連通),學生可直觀地感受各模擬信號間的差別
4.模擬信號源模塊有關器件接口介紹
TP002:同步正弦波輸出,頻率2KHZ。
TP003:非同步信號輸出,一般使用范圍300HZ~3.4KHZ。
TP005:音樂信號輸出,SW001觸發后產生。
TP004T:模擬電話信號發。
TP004R:模擬電話信號收。
TP006:功放輸入。
TP007:功放放大后輸出。
TP108:高斯白噪聲。
SW001:音樂信號觸發按鈕(有些無需觸發)。
K002:非同步信號形式選擇。
S01:外加數字信號輸入。
S02:外加模擬信號輸入。
S03:誤碼測試時鐘輸出接口。
S04:誤碼測試數據輸入接口。
SW03:誤碼測試模塊選擇,1-2:FSK,2-3:PSK。
電位器調節
W001:同步正弦波信號幅度調節。
W002:非同步信號幅度調節。
W003:非同步信號頻率調節。
W004:非同步信號占空比調節(某些型號不可調節)。
W005:功放放大幅度調節。
W101:噪聲幅度調節。
五、各測量點波形
TP001:2KHz方波,由EPM7128芯片編程產生。
TP002:與TP001工作時鐘同步輸出的2KHz的正弦波信號。
TP003:0.3~3.4KHz的非同步信號,可通過K002選擇正弦波、三角波和方波,通過W003來改變頻率,通過W002來改變其幅度。
TP004T:電話電路送往各編碼器模塊的模擬話音信號。作為電話電路的去話信號。
TP004R:作為電話電路的來話信號輸入接口。
TP005:音樂電路模塊輸出音樂信號,通過SW001觸發產生。
P01:外加模擬信號輸出。外加模擬信號由S02接口加入本實驗箱,再由P01“外加模擬輸出”銅鉚孔輸出送往各實驗模塊。
TP108:高斯白噪聲,噪聲幅度由W101調節。本模塊產生的原理這里就不做詳細介紹。

六、實驗報告要求
1.畫出各測量點波形,并進行分析。
2.畫出各模擬信號源的電路框圖,敘述其工作原理。
3.記錄實驗過程中遇到的問題并進行分析。


